首页 > 技术文章

VT-900现场动平衡仪可以对各种旋转机械进行整机现场动平衡,相当于一台可移动的动平衡机。它设计精巧携带`方便,整个仪器从外观看只是一只公文箱。主要功能是仿照德国申克公司的VIBROPORT系列通用振动测试仪而研制生产的。 有许多振动用简单仪器无法进行测量,例如相邻的扰动频率靠得太近、转子转速不稳定或不可接近等。
现场安装动平衡仪器
安装传感器水平方向
安装相位探头
粘贴反光带
连接电缆

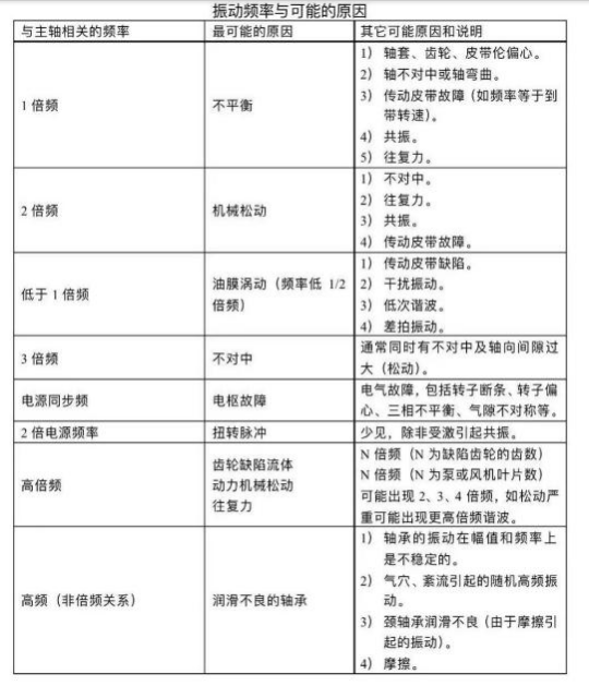
谐波分析
1.启动机器运转到测量转速
2.打开-视图-选择谐波分析
3.根据倍频分析振动原因


工件参数设置: 试重撤去


VT-900现场动平衡仪
双面动平衡
1. 设置测量方式
2.选择定标,输入文件号
3.先不加试重
4. 启动转子到测量转速,按开始,出现OK,停机
5. 将试重加在左边0度,输入重量和角度, 启动转子,达到测量转 速,按开始,出现OK停机。


6.取下左边试重, 加在右边,输入重量和角度, 启动转 子, 达到测量转速,按开始, 自动到测量界面。


7.点击左边红色的位置,取下右边试重,根据初始的重量和角度 ,加配重

• 单面动平衡 三步
• 传感器安装—准备工作
• 第一步: 空转
• 第二步: 左边加试重,采集完成取下试重。
• 第三步: 右边加试重采集完成取下试重。根据显示加配重
• 合格,出报表,不合格,二次配重!
单面动平衡
1.设置单面,选择定标
2. 输入工件名
3.开机运转到测量转速, 按 开始,出现OK停机。

4. 停机加试重,启动转子到测量转速,按开始。
5.自动到测量界面
6.取下试重,点击红色位置根据初始的重量和角度,加配重
测试报告:
选择报告,先点生成报告,然后保存报告。


砂轮平衡块移动操作
1.选择砂轮动平衡,定标输入工件名

2.确保平衡块A:330° , B:120° , C:240°。启动电机转速稳定 后按开始,出现ok停机。

3.将A平衡块移动到0。 ,启动电机转速稳定按开始。定标完成后自 动返回测量界面,选择计算。


4、根据目标角度移动平衡块,启动电机转速稳定后按开始,测量完成 后停机。
5、选择目标→当前。
6.选择计算,根据目标角度移动平衡块。
7.开机测量-转速稳定按确认转速,在公差范围内。
停止电机。
售后服务
1、保修承诺:质保期壹年,有效期内所提供的所有产品,提 供正常工作日全天侯电话服务,终身技术服务支持。
2、响应时间:若发生质量问题或操作上对用户造成不便影响, 本公司承诺在 24 小时内响应,并在保修期内对设备进行免费维修。